【新唐人北京時間2026年02月15日訊】大陸經濟加速下滑,建築集團嫌棄停工待崗潮。多家國企傳出「全員待崗」消息,包括北京國資委旗下的北京建工集團,也傳「全員待崗半年」。
根據大陸自媒體消息,從2025年11月開始,建築施工單位開始密集爆雷,停工待崗、倒閉結業的建築公司越來越多。網上接連傳出建工集團「全員待崗」的通知,
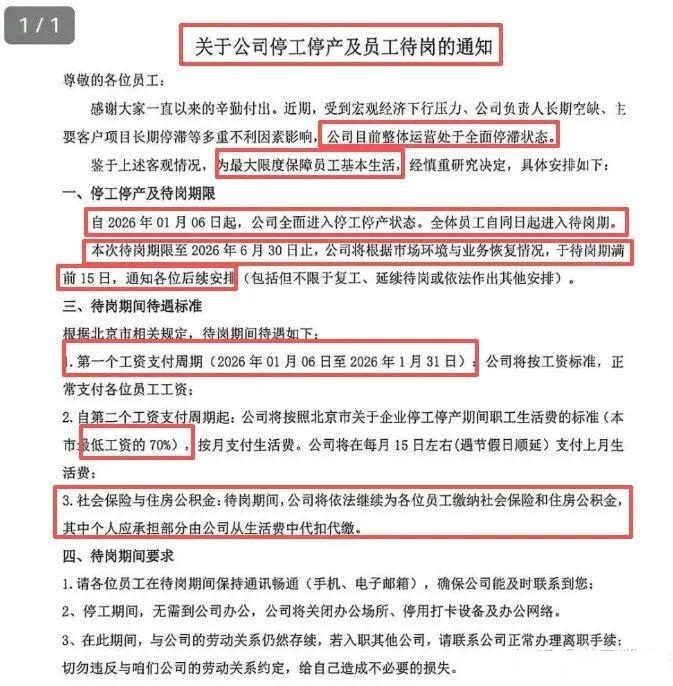
今年1月,北京建工集團「全員待崗」的通知也傳到網上。通知中明言,因為「經濟下行壓力」和「主要客戶項目長期停滯」等因素影響,公司運營處於「全面停滯狀態」。
通知中說,從2026年1月6日至6月30日,全體員工「進入待崗期」。待崗期滿前再通知後續安排,可能復工,也可能延續待崗或做出其它安排。
待崗期間,從第二個支付周期開始,員工只發放生活費,標準是本市最低工資的70%,社保金中個人應承擔部分也要從生活費中扣除。

根據公開資料,北京建工集團是北京市國資委獨資企業,2025年9月位列中國企業500強第217位。其營業收入一度達到千億元人民幣級別。公司業務曾覆蓋全國32個省份和境外28個國家,2024年員工人數多達約3萬人。
大陸自媒體介紹,各地已經有不少建築公司開始「待崗」。按照各地最低工資標準,待崗期間員工只能拿到每月一千多元人民幣的生活費,根本不夠基本生活開支,員工們被迫另謀生路。
還有部分企業更陰損,會在待崗期滿後裁員,按照最低工資的「N+1」標準賠償,被裁員工根本拿不到幾個錢。

在此之前,大陸多地傳出建築公司停工甚至「全員待崗」的通知,其中不少是地方國企發出的「紅頭文件」。

(責任編輯:陳鎮錦)
本文網址: https://www.ntdtv.com/b5/2026/02/14/a104066722.html






























