【新唐人北京時間2025年11月07日訊】中國房地產巨頭恆大商業帝國轟然崩塌,不僅許家印鋃鐺入獄和恆大高管被全球追債,更有大批業務與恆大深度綁定的企業和大佬受恆大拖累而破產,建工大佬黃裕輝就是其中一個典型,他的家底在近日被徹底清空,其本人也遭法院「天價懸賞」。
近日,青島市中級法院發布的一份最高獎勵達2535萬元(人民幣,下同)的懸賞通告,把中國建築行業巨頭「江蘇南通三建股份有限公司」及其董事長黃裕輝等一衆高管,一同推到了媒體的聚光燈下。

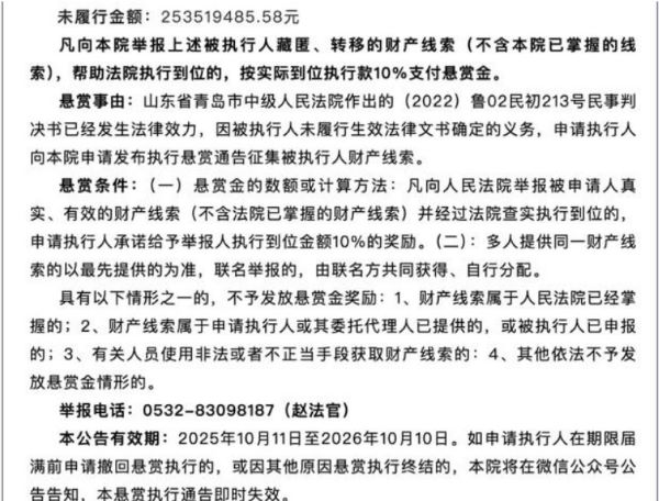
青島中院的通告表示,該院作出的(2022)魯02民初213號民事判決書已經生效,但黃裕輝等被執行人卻未履行生效法律文書確定的義務,未履行金額高達2.535億元。為此法院決定有賞向社會公開徵集被執行人的財產線索。凡向青島中院舉報被執行人藏匿、轉移的財產線索並幫助法院執行到位者,法院將按實際到位執行款10%支付懸賞金。據此計算,最高賞金可達2500萬元。根據這則通告,南通三建的董事長、副董事長、董事、監事等一眾高管均在被懸賞之列。

資料顯示:南通三建在中國建工行業十分有名,曾建設過東方明珠電視塔、上海環球金融中心、上海中心、首都機場T3航站樓等知名地標,高峰時期年營收曾超過1000億元。但是目前,南通三建公開的帳面上已經沒有錢可供法院執行了。
今年7月上交所發佈的一份公告顯示,截至2023年12月末,發行人未能如期償還81筆銀行貸款、境外美元債、非銀金融機構借款等債務,累計達63.66億元。而南通三建今年上半年的財報則顯示,截至今年6月末,該公司的淨資產為-2.61億元。
另據天眼查,目前南通三建涉及失信被執行人達422條,金額約10.63億元;其董事長黃裕輝個人有6條被執行記錄,金額達5.81億元,身負多達222條限制消費令。
今年10月9日,黃裕輝旗下最後一筆值錢的資產——南通三建持有的廣東精藝金屬股份有限公司的全部股份,在京東司法拍賣平台被公開拍賣,最終由四川眉山國資旗下公司以10.86億元的價格收入囊中。至此,黃裕輝的家底已被徹底清空。
作為曾經的建工行業巨頭,南通三建為什麽會淪落為「老賴」呢?外界一致認為,南通三建近些年的飛速發展和迅速衰敗,與許家印的恆大集團緊密相關。
據公開的資訊,南通三建原先是江蘇一個國營單位,2004年改制後成為股份有限公司,主營業務是房地產開發及建設施工。2013年,總經理黃裕輝讓南通三建擠進了恆大「戰略合作夥伴朋友圈」,業務上很快走向與恆大深度綁定。
然而好景不長,從2019年起,恆大的資金鏈緊張的問題日益浮現出來,不斷把合作夥伴的墊資數額加大、周期拉長,到最後連現金結算都無法保證。
2021年9月,恆大理財兌付違約引爆了恆大的債務地雷陣,無法兌現恆大商票的合作夥伴們紛紛被恆大拖累而走向破產,南通三建作為恆大的最大單一債權人遭受的打擊尤為嚴重。2022年資不抵債的南通三建被迫進行債務重組,黃裕輝本人也成了被法院下令強制執行的對象。
被恆大拖下水的公司衆多,除南通三建這個最大的「冤大頭」外,比較有名的還有安徽省建築業龍頭企業合肥建工集團;裝飾行業的龍頭企業金螳螂;中國城市園林綠化十強企業文科園林等。
此外,恆大暴雷後,在全國各地留下了總計約162萬套爛尾樓,超過600萬購房者不但購房款「打了水漂」無房可住,還面臨被迫繼續償還銀行房貸的巨大生活壓力。
在黃裕輝被「天價懸賞」的消息下,有中國網民留言質問:「這種局面是怎麼形成的?哪些人得到了好處?哪些人成了受害者?」
(記者唐迪綜合報導/責任編輯:林清)



























