【新唐人北京時間2026年03月07日訊】中國經濟加速衰退,多家地方國有建築集團「全員待崗」,只發生活費並代繳社保。日前又有大型建築企業發明「全員息崗」,不發工資,社保也不保證繳納。
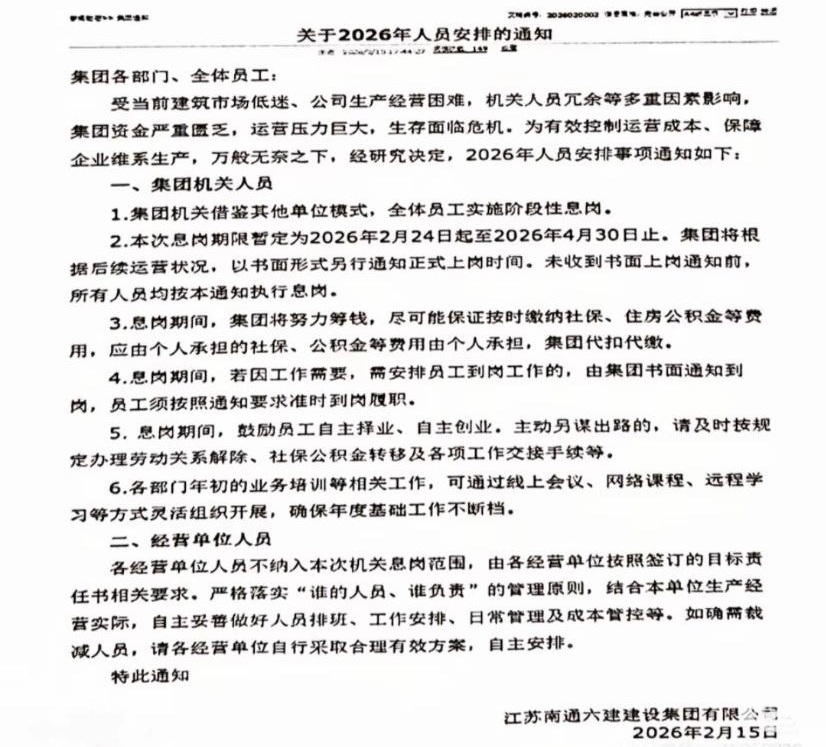
近日,江蘇省一家大型建築企業的「階段性息崗」通知傳到網上。通知稱,「受市場低迷、經營困難影響」,集團機關全體員工從2月24日起「階段性息崗」,暫定到4月30日。
通知沒有提到息崗期間發放工資,並稱公司只「儘可能」籌錢,幫員工代繳社保和公積金,個人負擔的那份社保仍需自己繳納。
通知還說,「鼓勵員工自主擇業、自主創業。」
通知並稱,各經營單位人員不納入本次機關息崗範圍,各單位自行管理,包括做出裁員安排等。
通知寫明此舉是「藉鑒其他單位模式」,這説明實施「息崗」的不止一家建築企業。

根據公開資料,這家建築集團成立近30年,註冊資本高達6.6億元人民幣,2020年營業額接近500億元。2019至2021年間,曾入選中國企業500強及中國民營企業500強,最高排名第166位。
在此之前,網傳多地國有建築企業,包括千億級別的大型企業相繼開始「全員待崗」。待崗期間只發放相當於當地最低工資70%的生活費,但還會繳納公司應該負責的社保。【相關報導:建築集團掀停工潮 北京千億級國企傳「全員待崗」】
網民紛紛解讀:「就是變相裁員,逼你走人」「待崗結束再辭退,按最低工資標準賠償,跟暴力裁員差不多」。
(責任編輯:陳鎮錦)
本文網址: https://www.ntdtv.com/b5/2026/03/06/a104073673.html


























