【新唐人北京時間2025年09月25日訊】在中國大陸的人受到美國政府制裁影響有多大?一位受到美國制裁的中共黑客自曝經歷,稱自己移動支付被停止,銀行帳戶被凍結或者銷戶,生活受到嚴重影響。
9月23日,微信公眾號「coldface」發文《被美國制裁影響有多大?》文章稱,多數國人認為身在國內、國外無資產且不跟國外公司打交道,美國的制裁沒有實質性影響,他以前也是這麼想的,但是被美國制裁後,後果卻完全出乎他的意料。

文章介紹,他是在美國時間2025年3月5日(北京時間的話是2025年3月6日凌晨1點)被美國國務院和財政部宣布制裁的,北京時間2025年3月6日19點,美國駐華使領館官網和大使館官方微博在發布了中文版內容。
他最早受到的通知來自騰訊,3月6日14點半,他受到一個微信通知,告知他終止為他提供支付服務,後來他發現QQ支付也終止了。
微信支付停止後,他不能點紅包了,出門遭遇尷尬,「某次出門吃飯,吃的時間長了點,超過免費停車時間1分鐘,要付2元停車費,該停車場居然只支持微信支付,只好找朋友發停車場二維碼幫忙付款,這個心情」。


之後,各家銀行也都跟進,大多數都客客氣氣讓他到銀行當面取錢關帳戶走人,也有部分銀行沒有通知就直接凍結了他的帳戶了,他想轉帳被拒絕。
除了騰訊、銀行,證券公司也要求他銷戶,文章說,「還好我只是開了戶還沒進場,不然估計腰子都得割了。」
文章稱,雖然國務院於3月21日實施了《中華人民共和國反外國制裁法》,但是這些金融機構根本不理會。
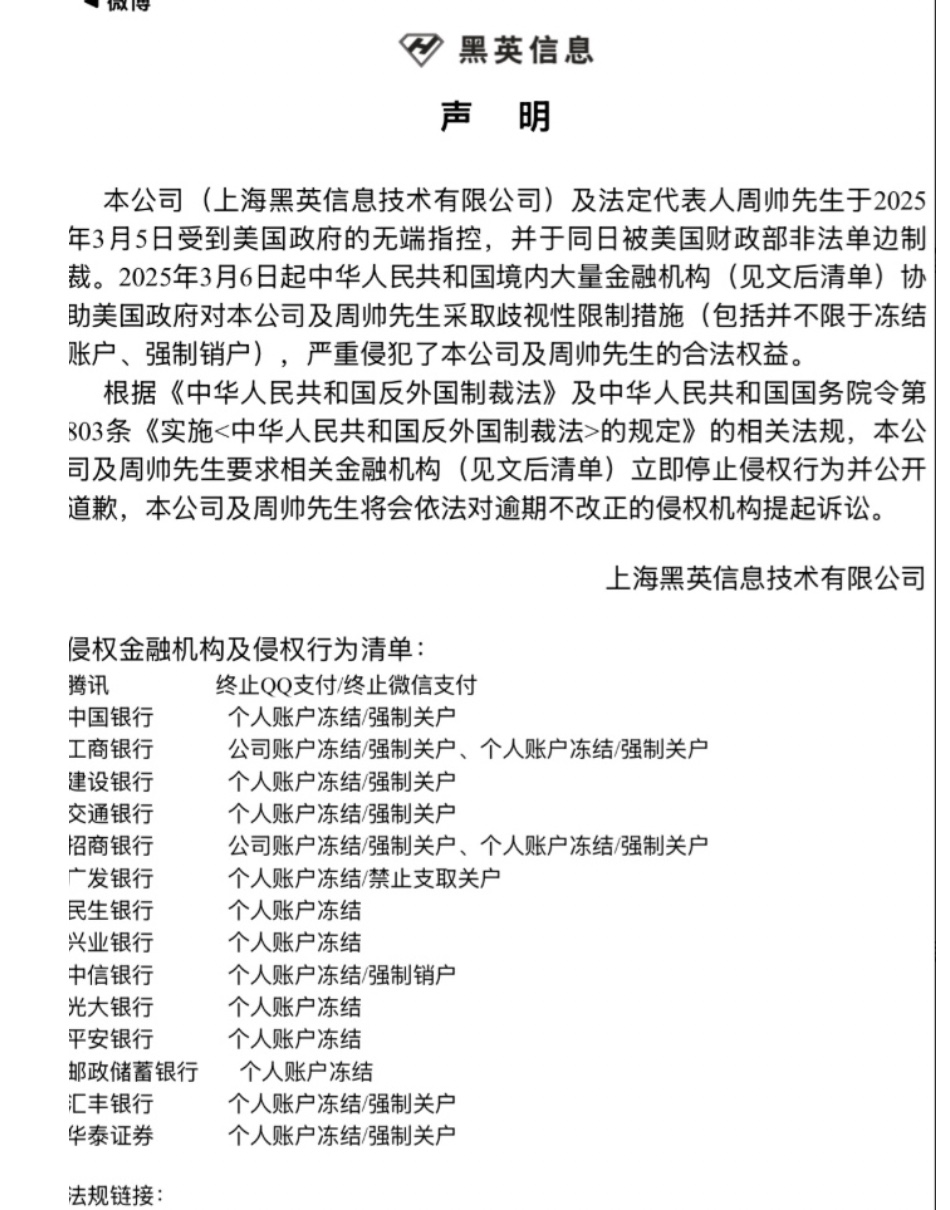
最後,該作者在文後公開了那些配合美國對他制裁的機構清單。

清單顯示,除了騰訊限制了其支付功能,還有中國銀行、工商銀行、建設銀行、交通銀行、郵政儲蓄銀行等大型國有銀行,還有另外多家銀行和證券公司。
信息顯示,該文章作者就是今年3月份被美國財政部外國資產控制辦公室(OFAC)宣布制裁的中共黑客之一,周帥(Zhou Shuai,音譯)及其公司上海黑鷹信息技術有限公司(Shanghai Heiying)。
3月5日,美國政府宣布起訴並通緝12名對美國進行大規模網絡攻擊的中共公安和中共黑客,其中包括兩名中共公安部人員、八名安洵信息技術有限公司雇員以及黑客組織「APT27」的兩名成員。
周帥被控與另一名已被美國制裁的黑客尹克臣(Yin Kechen,音譯)合作,非法獲取並出售美國關鍵基礎設施網絡的敏感數據。就是「APT27」兩名被制裁的成員之一。
司法部還提到,周帥通過安洵出售數據。
微博網友評論說,「有限了解,top行局地機構專設合規崗,盯著美d的制裁信息。」「據我了解,確實如此,不用槓,工作實打實接觸過有關內容。中國的金融機構尤其是越大的,都會配合美國的制裁,說出來大家可能有點難以接受」「被美國踢出Swift,相當手機沒聯網,能不怕嗎」。
(責任編輯:王紅)



























